![]() |
![]() |
![]() |
![]() |
![]() |
![]() |
![]() |
|
The
track and point work on the front boards are laid in Peco code
83. The track is
laid upon 17mm
plywood sub road bed and 6mm cork.
The points are actuated using Tortoise point motors. The layout is designed to be run with either DC or DCC control. Joints across the base boards are were done using PCB strips and PCB sleepers. Rail is laid over the joint, the PCB compnenets fabricated, soldered and up then the track is cut using a small saw. |
![]() |
![]() |
![]() |
| subroad bed cutting 10-10-09 |
laying cork 17-10-09 |
track laying 29-12-09 |
![]() |
![]() |
![]() |
| track laying 08-01-10 |
track laying 29-12-09 | track laying 08-01-10 |
![]() |
![]() |
![]() |
| PCB transition to the fiddle yard |
PCB transition between front boards |
track cutting |
| The
layout is designed to be run with either DC or DCC control. The layout
is common wired. There are three DC cabs. Point control goes up to the
control panel via DB15 plugs and track power via DB25
plugs, one from each board. When running with DCC the DB25 plugs are
disconnected from the control panel and the DCC system connected up to
the front boards. |




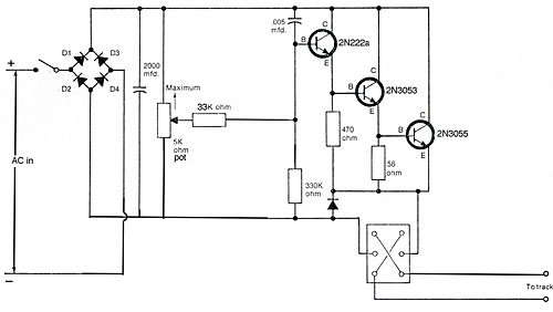
| The
DC controllers for the layout were constructed by the Monday Modelling group. The basic
circuit used is a hardy three transistor design from "Practical
Projects
for Model Railroaders" Kalmbach books, 1974. |

![]() |
![]() |
![]() |
![]() ![]() |
![]() |
![]() ![]() |
home
I about us
I find
us I layouts
I models
I calendar
I links
